为了贯彻陕西省重点实验室“开放、流动、联合、竞争”的运行管理机制,推动我国齿轮传动领域的应用基础研究、关键技术、共性技术研究和开发,促进基础研究成果的转化和科研成果的产业化,加强学术交流与合作。依托陕西法士特齿轮有限责任公司的“陕西省齿轮传动重点实验室”,特设立了实验室开放基金资助课题。申请者须根据实验室拟资助的研究课题进行申报。
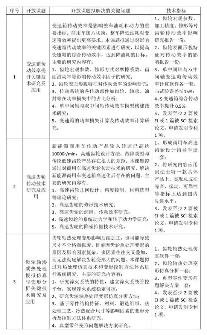
一、实验室拟资助的研究课题
二、课题基本要求
围绕上述方向,开展齿轮传动关键技术的创新性、前瞻性应用基础研究工作,关键共性技术研究工作,要求研究成果与产业需求高度契合并发表高水平论文。
本年度开放课题分为。重大课题、一般课题和青年课题。重大课题每项资助金额≤100万元,一般课题每项资助金额≤60万元,研究期限为1-3年。青年课题每项资助金额≤10万元,研究期限为1年。
课题设置数根据申请书质量、数量而定,其中重大课题原则上不超过2项。开放基金的使用请参照《陕西省齿轮传动重点实验室开放课题管理办法》。
三、申请程序
1、凡申请本开放基金者须认真填写《陕西省齿轮传动重点实验室开放课题申请书》。纸质申请书由申请者所在单位签署审查意见,加盖公章后投送一份到陕西省齿轮传动重点实验室办公室,申请书电子版通过电子邮件发至陕西省齿轮传动重点实验室办公室。
申请截止日期为2022年3月25日。
2、实验室将根据择优资助的原则,组织国内外同行专家对所申报课题进行初评,然后报实验室学术委员会审查。实验室主任办公会根据上述评审意见,最终确定资助项目及资助额度。
3、开放基金的项目资助情况将在陕西法士特齿轮有限责任公司官方网站上进行公示,并以书面形式向申请者发出正式通知。
4、开放课题负责人接到开放基金批准通知后,应及时填写《陕西省齿轮传动重点实验室开放基金资助项目计划任务书》。计划任务书经所在单位审核并加盖公章后,报送陕西省齿轮传动重点实验室办公室作为项目拨款和检查的依据。逾期不报,又不在规定期限内说明理由的项目视为自动放弃。
项目周期内,申请者可作为重点实验室的流动研究人员在陕西法士特公司参与产品设计、试制、试验等环节。
四、联系方式
联系人:侯圣文/董凡 电话:029-88600186
E–Mail:houshengwen@fastgroup.cn
地址:陕西省西安市西部大道129号陕西法士特齿轮有限责任公司法士特传动工程研究院
邮编:710119
五、收件信息
收件人:董凡 电话:029-88600144/15309246581
地址:陕西省西安市西部大道129号陕西法士特齿轮有限责任公司法士特传动工程研究院
邮编:710119
-
国务院总理李强到法士特调研
2024-01-30
-
法士特集团举办“三庆”职工大合唱比赛
2024-09-29
-
法士特斩获全国质量管理成果二等奖
2024-09-29
-
“三庆”献辞 | 加速调结构促转型 奋进高质量发展新征程
2024-09-28
-
法士特集团党委理论学习中心组开展第九次集中学习
2024-09-25
-
法士特多款产品亮相第八届丝博会
2024-09-20
微信搜索“法士特”或扫码关注公众号随时了解更多法士特资讯
















400-889-9901
